OK
Társadalombiztosítási ellátások
Vállalati egészségszolgáltatás
Térítéses szakorvosi ellátások
Egészségturizmus
Társadalombiztosítási ellátások
Vállalati egészségszolgáltatás
Térítéses szakorvosi ellátások
Egészségturizmus
Közérdekű adatok
Szervezeti, személyzeti adatok
Hivatalos elérhetőségi adatok
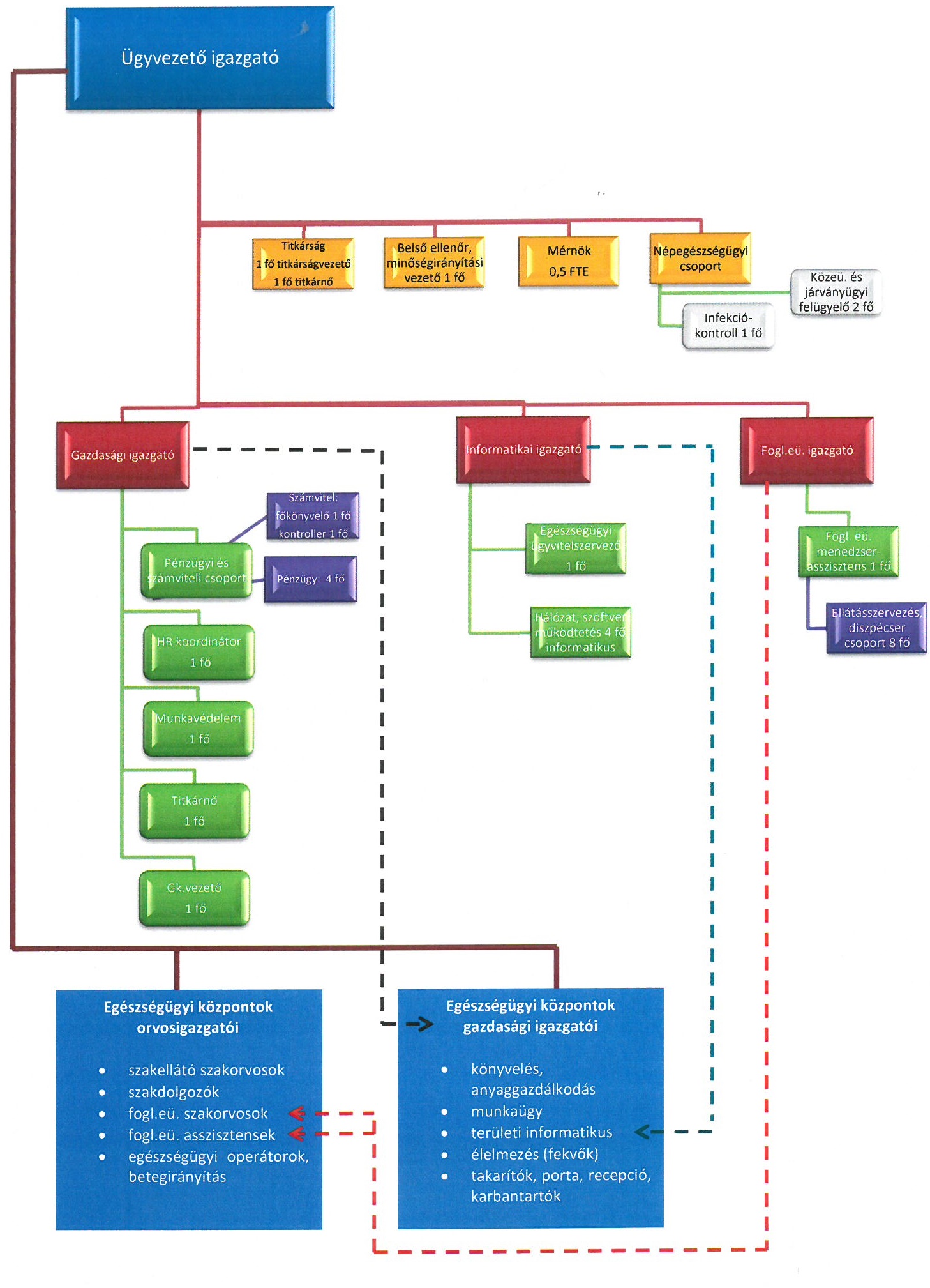
Szervezeti felépítés
Vezetők és elérhetőségük
Tulajdonosi kör összetétele
I/10. Lapok neve, szerkesztőség, kiadó
Tevékenységre, működésre vonatkozó adatok
Gazdálkodási adatok
Közadatkereső
Szervezeti felépítés
vissza a lap tetejére
vissza